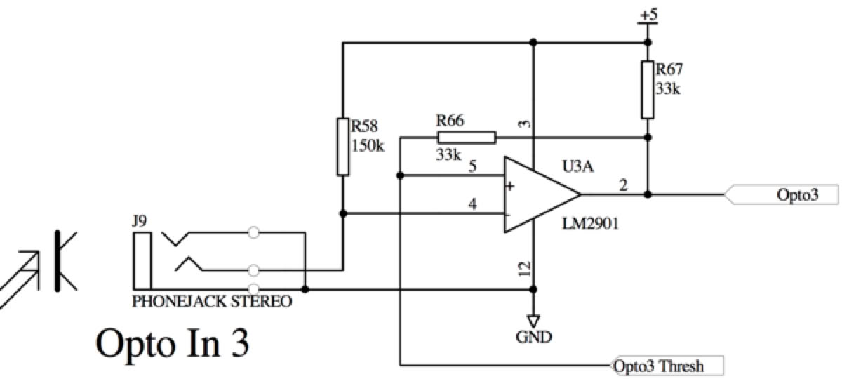
The Cedrus Light Sensor is available for purchase separately (in black and in white). If you want to adopt it for use in your own projects, the following schematic will help.
The light sensor uses a standard 2.5mm jack.
Arrow Back Back to StimTracker Support main pageLast revision: October 28, 2009
PRODUCTS
SUPPORT
STAY IN TOUCH
SuperLabRipondaLumina fMRI PadsCinema MRI Monitor
StimTrackerc–podm–pod
Support NotesForumsBlogContact Us
By email
RSS Feed
On Twitter
© Copyright 2026 Cedrus Corporation, P.O. Box 6309, San Pedro, CA 90734 - USA
Phone: +1-310-548-9595. Send us an email Envelope. See privacy policy.
qwerasdf